Conoce nuestro equipo


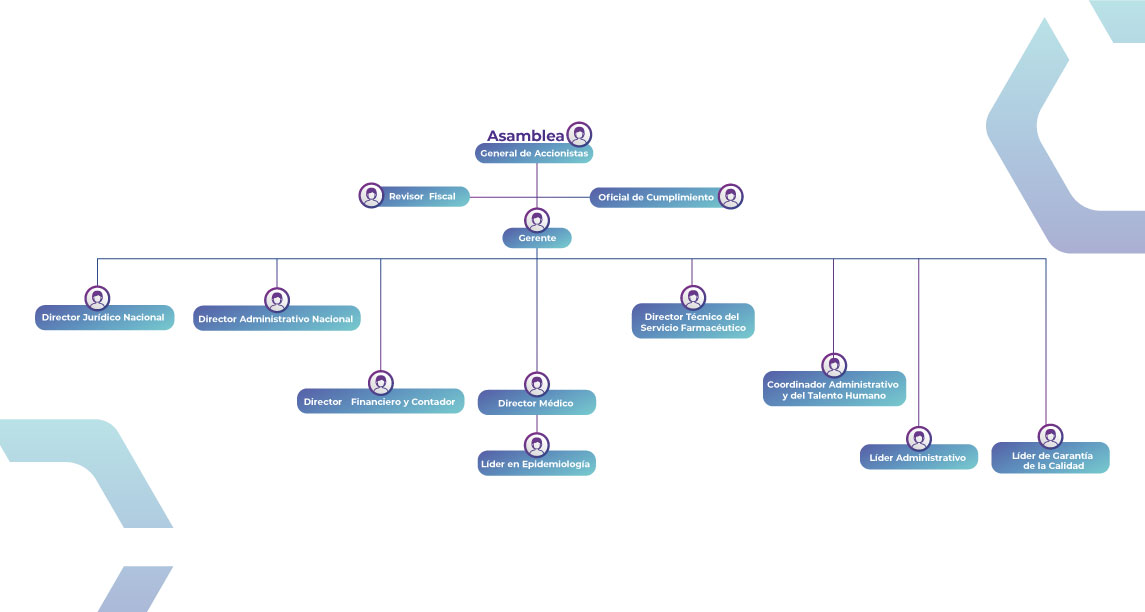
En IMO-Instituto Médico Oncológico S.A.S., cada persona cumple un papel fundamental en tu cuidado. Nuestro organigrama refleja cómo trabajamos de forma coordinada para brindarte una atención integral, cálida y especializada. Aquí podrás conocer cómo está conformado nuestro equipo humano y cómo nos organizamos para acompañarte en cada etapa de tu tratamiento.


Organigrama IMO-Instituto Médico Oncológico S.A.S.

Mapa de procesos


Asociación de usuarios


El objetivo de la asociación de usuarios es agrupar a las personas del régimen contributivo, subsidiado y vinculadas al SGSSS, que utilizan los servicios de la IPS, para velar por los derechos que tienen los usuarios de disfrutar de servicios de buena calidad, oportunidad, trato digno y de canalizar las sugerencias, inquietudes y reclamos de los usuarios para mejorar la eficiencia y eficacia de los servicios de salud y la satisfacción del usuario. Decreto 1757 de 2015.

En IMO - Instituto Médico Oncológico de la ciudad de Neiva Huila, se conformó la asociación de usuarios (ASIMO) como uno de los mecanismos para participación ciudadana, que tiene como objeto velar por la calidad del servicio, la protección de los derechos de los usuarios y la participación comunitaria de los mismos.


Miembros de la junta directiva

Representantes ante el comité de ética hospitalaria

Normatividad


En el sector salud, contamos con normas y leyes que garantizan una atención segura, de calidad y con respeto a tus derechos como paciente. Estas reglas nos ayudan a brindarte un servicio responsable, ético y transparente.

Base documental

Aquí encuentras los documentos clave que guían nuestro trabajo
con responsabilidad, ética y transparencia

Indice de trasparencia

En cumplimiento a la Circular externa 016 de 2016 de la Supersalud se permite compartir
los siguientes documentos:

En IMO - Instituto Médico Oncológico S.A.S., trabajamos con transparencia y responsabilidad. Por eso, ponemos a tu disposición la certificación de nuestros Estados Financieros, reflejo de una gestión clara y comprometida con el bienestar de nuestros pacientes y la confianza de la comunidad.

2025
Estados financieros

Formato: PDF

Ver  
2025
Certificación EEFF

Formato: PDF

Ver  
2025
Dictamen revisor fiscal

Formato: PDF

Ver  
2025
Informe de gestión

Formato: PDF

Ver  
2025
Proyecto de distribución de utilidades

Formato: PDF

Ver  
2024
Estados financieros

Formato: PDF

Ver  
2024
Certificación EEFF

Formato: PDF

Ver  
2024
Dictamen revisor fiscal

Formato: PDF

Ver  
2024
Informe de gestión

Formato: PDF

Ver  
2024
Proyecto de distribución de utilidades

Formato: PDF

Ver  
2023
Estados financieros

Formato: PDF

Ver  
2023
Certificación EEFF

Formato: PDF

Ver  
2023
Dictamen revisor fiscal

Formato: PDF

Ver  
2023
Informe de gestión

Formato: PDF

Ver  
2023
Proyecto de distribución de utilidades

Formato: PDF

Ver  
2022
Estados financieros

Formato: PDF

Ver  
2022
Certificación EEFF

Formato: PDF

Ver  
2022
Dictamen revisor fiscal

Formato: PDF

Ver  
2022
Informe de gestión

Formato: PDF

Ver  
2022
Proyecto de distribución de utilidades

Formato: PDF

Ver  

Política anticorrupción

En IMO - Instituto Médico Oncológico S.A.S., creemos en hacer las cosas bien. Por eso, no aceptamos ningún tipo de corrupción, como sobornos o favores indebidos. Queremos que confíes en nosotros, y trabajamos cada día con transparencia, responsabilidad y respeto por ti.

Hola, soy Moli y estoy aquí para ayudarte a realizar tus trámites.


Solicita tu cita Conéctate con IMO Sedes y horarios PQRDSF
Chatea con
nosotros